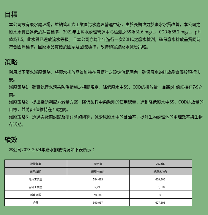
環境政策
利勤實業股份有限公司是專業生產3D立體織物公司,環境保護是利勤實業股份有限公司身為世界公民的重要責任與承諾,為保護地球環境、善盡企業之社會責任,利勤實業股份有限公司向其所有員工、客戶及社會大眾承諾,每一管理運作均以可靠的、符合環境保護的方式進行,藉環境管理系統ISO 14001 之導入及貫徹實施,提昇環境管理績效並持續改善。
我們承諾做到 :
為便於全體員工、客戶與社會大眾了解本公司推動「環境管理系統」落實減廢節能之決心,以上的口號方式表達。為了本公司在綠色產品上的管理,除以上之「環境政策」口號外,本公司為符合環保法規、ISO 14001,我們以下列重點幾項,作為未來的努力方向:
1.建立並確實維持文件系統,以供本系統有效的運作與執行。
2.運用PDCA 之循環制度,確保本公司的產品、活動及服務之過程,均能達成環境目標、標的之符合持續改善的精神。
3.遵守相關的環保法令規章及其他環境管理要求事項。
4.傳達以上資訊,到每位員工,並向社會大眾公開。
| 遵守環保法規 | 預防污染改善 | 節能回收減廢 | 持續環境改善 |
![]() |
![]() |
![]() |
![]() |
![]() |
![]() |







